LMG1210 Controladores de media puente con MOSFET y GaN para 200 V de Texas Instruments
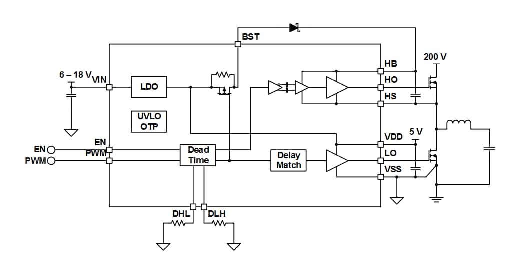
Texas Instruments ofrece a través de Mouser Electronics el circuito integrado LMG1210 que consiste en un controlador de media puente con capacidad de operación hasta 50 MHz. Las corrientes de pico de suministro son de 3 A y de drenaje 1,5 A y además presenta capacitancias HI to LO menor que 1 pF




