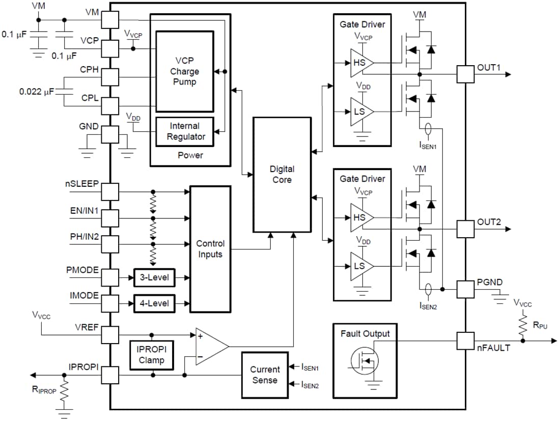
Texas Instruments ofrece a través de Mouser Electronics los controladores de motores DC DRV887x que contienen un puente H con transistores de Canal N integrados. Los MOSFET soportan ciclos activos del 100% y la tensión de operación está en el rango de 4,7 a 37 V con corriente de pico de salida de 3,5 A. Las entradas lógicas operan con 1,8, 3,3 y 5 V Que se encuentra en la parte inferior de la pantalla.




