LTC6228 Amplificadores Operacionales de Alta Velocidad de Linear
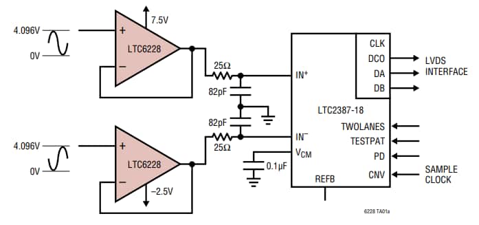
Linear Technologies / Analog Devices ofrece a través de Mouser Electronics los amplificadores operacionales LTC6228 con tasas de crecimiento de 500 V / us y alta CMRR. La ganancia x banda pasante es de 890 MHz y el rango de tensiones de alimentación va de 2,8 a 11,75 V. La corriente de salida es de 80 mA. Ver




