TLV905x Amplificadores Operacionales de Alta Tasa de Crecimiento de Texas Instruments
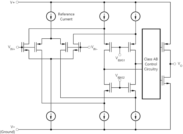
Disponibles por Mouser Electronics, estos amplificadores operacionales de Texas Instruments pueden operar con tensiones de 1,8 a 5,5 V. Ataxia de crecimiento es de 15 V / us la corriente quiescente de sólo 330 uA. La banda pasante para ganancia unitaria es de 5 MHz.




