VIPer11 Convertidores de alto voltaje de STMicroelectronics
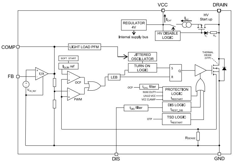
Disponibles a través de Mouser Electronics, los convertidores de alta tensión VIPer11 de STMicroelectronics poseen un MOSFET de 800 V integrado que puede ser alimentado con tensiones de 4,5 a 30 V. Aplicaciones incluyen electrodomésticos, industria, iluminación y automatización.




