ISL68300 Controladores digitales PWM de salida única de Renesas
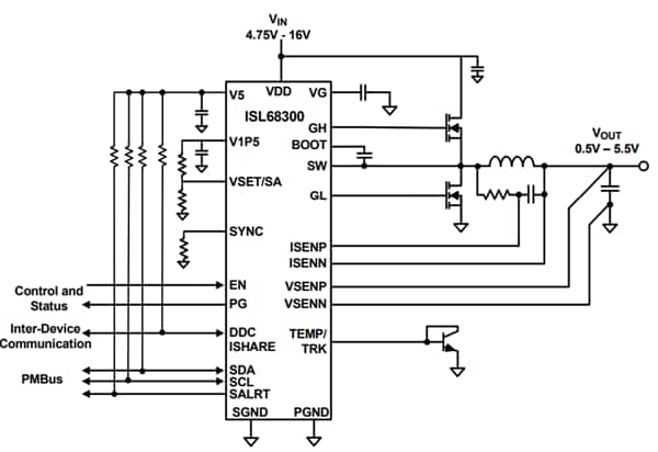
Los circuitos integrados ISL68300 de Renesas disponibles en la Mouser Electronics consisten en controladores digitales PWM con una salida pueden conectarse en paralelo a hasta 8 unidades. El rango de frecuencias de conmutación va de 200 kHz a 1 MHz y el rango de tensiones de salida va de 0,45 a 5,5 V.




