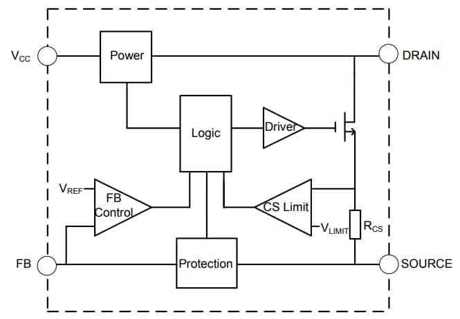
AL17050 Convertidor HV Step Down Universal de Diodes Incorporated
Diodes Incorporated está ofreciendo a través de la Mouser Electronics el convertidor universal de alta tensión (HV) ascendente AL17050. El componente para tensiones de entrada de 85 Vac a 265 Vac está indicado para electrodomésticos, IoT, controles industriales, etc.




