Hemos elegido destacar en este artículo el LTC4249 de Analog Devices, un disyuntor dual de 65 V con monitores de corriente. El artículo se basó en información de la hoja de datos a la que Mouser Electronics puede acceder desde los enlaces de datos.
Enlaces: a) Ficha técnica https://br.mouser.com/pdfDocs/ltc4249.pdf b) para comprar en Mouser: https://br.mouser.com/new/analog-devices/adi-ltc4249-dual-ecb/
El disyuntor electrónico dual (ECB) LTC®4249 proporciona protección de sobrecorriente independiente para un par de cargas. Cada canal tiene una entrada de habilitación de precisión, una salida de monitorización actual y una salida de estado listo. Una sola resistencia establece el umbral ECB. Si cualquiera de los canales detecta una condición de sobrecorriente, el disyuntor correspondiente desconecta la entrada de la carga.
Después de un evento de interruptor, la salida de estado RDY de drenaje abierto se reduce y el ECB se bloquea. Al cambiar la entrada de habilitación, el BCE se vuelve a encender después de un período de enfriamiento de 1 segundo. El temporizador de enfriamiento, el sensor de sobrecalentamiento, el detector de cortocircuito y el controlador de irrupción evitan el funcionamiento fuera del área de operación segura de los interruptores automáticos.
Las entradas habilitadas con precisión, las salidas listas y las salidas analógicas de monitorización de corriente permiten aplicaciones de control de corriente de polarización de ciclo cerrado y secuenciación de voltaje. Los canales ECB se pueden conectar en paralelo según sea necesario. También son posibles aplicaciones de detección de corriente inversa y aislamiento de carga.
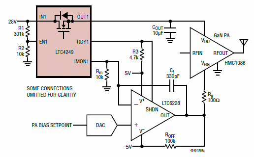
En la figura 1 tenemos un circuito de aplicación.

En la siguiente tabla tenemos los máximos absolutos.
Se puede acceder a las notas citadas en la hoja de datos.
El LTC4249 se puede obtener en dos tipos de carcasas que tienen los pines que también se muestran en la hoja de datos.
Las curvas de rendimiento para verificar el comportamiento del componente ayudan a los diseñadores, que se dan en la hoja de datos.
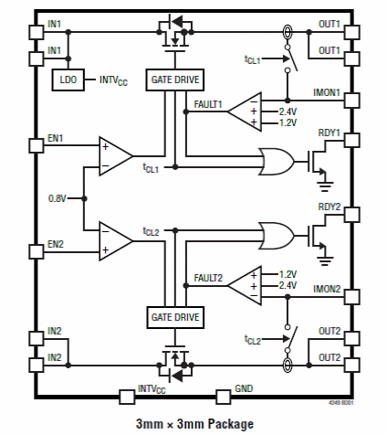
En la figura 2 tenemos un diagrama de bloques para el pinout de 3 mm x 3 mm que es diferente de la otra configuración posible de 3 x 4 mm.
Además de la información detallada sobre el funcionamiento y la aplicación, se proporcionan circuitos prácticos.
Por lo tanto, en la figura 3 tenemos un circuito de intercambio de corriente para aplicaciones por encima de 1,2 A.

Otro circuito interesante se muestra en la figura 4 donde tenemos la conexión de los dos interruptores automáticos “traseros” para brindar aislamiento de carga y operar con corriente directa e inversa.

Finalmente, en la Figura 5, tenemos una aplicación para 5 V solamente, alimentando dos cargas.

Al comprar, verifique la disponibilidad de Mouser y los códigos de pedido.




