En este artículo destacamos tres circuitos integrados MAXIM, a saber, el MAX2201, MAX2202 y MAX2207, controladores de motor cepillado para 32V con corriente hasta 3.5 A. Elaboramos este artículo en base a la ficha técnica del componente.
Para acceder a la hoja de datos: https://www.mouser.com/datasheet/2/256/MAX22201_MAX22207-2006854.pdf . Para comprar a través de la electrónica de Mouser, acceda al enlace: https://www.mouser.com/new/maxim-integrated/maxim-max22201-brushed-motor-driver/
Estos controladores tienen MOSFET con un Rds (encendido) de solo 300 mOhms en el lado alto, lo que le permite controlar corrientes pico de 3.5 A y corrientes de segundo RMS.
Además de ser adecuados para el control de motores con escobillas, también se pueden utilizar para controlar una fase de motores paso a paso y válvulas y solenoides.
En la figura 1 tenemos las carcasas y los pinos para los tres tipos.

La descripción de los pines se detalla en una tabla que se encuentra en la hoja de datos.
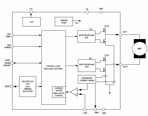
En la figura 2 tenemos el diagrama de bloques simplificado de estos componentes.

La envoltura es TDFQN12. En la hoja de datos encontramos tablas con condiciones de funcionamiento y máximos absolutos, así como varios gráficos de rendimiento.
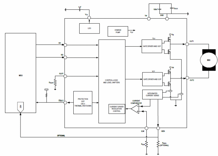
En la figura 3 tenemos una aplicación típica con el circuito controlado por un microcontrolador.
En esta aplicación tenemos un motor de escobillas de 3.6V con 3.5 A y sensor de corriente.




