En este artículo hacemos algunas consideraciones y damos usos de los amplificadores diferenciales de la familia LTC6363 de Linear / Analog Devices. Los circuitos y las características se obtuvieron del datasheet del componente.
El datasheet de la familia de amplificadores diferenciales LTC6363 puede ser accedido en: https://br.mouser.com/datasheet/2/609/LTC6363-1370340.pdf
Para comprar en el sitio web de Mouser Electronics acceda a: https://br.mouser.com/search/refine.aspx?Ntk=P_MarCom&Ntt=196052032
Esta familia de amplificadores diferenciales para ADC con característica de bajo consumo puede ser alimentada por tensiones de 2,8 a 5,5 V y tiene aumentos de 0,5 a 2 V / V con una corriente máxima de consumo de 2 mA.
Son 4 los componentes disponibles con las configuraciones mostradas en la figura 1.

Entre las aplicaciones sugeridas por el fabricante tenemos los ADC SAR de 20 bits y 18 bits y 16 bits. Las salidas y las entradas son rail-to-rail.
Otras aplicaciones incluyen los controladores de ADC comunes, controladores de línea, instrumentación alimentada por batería, etc.
El producto ganado x banda pasante es de 500 MHz.
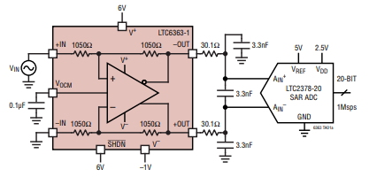
En la figura 2 tenemos una aplicación típica con un ADC SAR.

En el datasheet se pueden obtener las características de funcionamiento, máximos absolutos, envoltorios y diversos gráficos de rendimiento para todos los tipos que componen la familia.
También encontramos en las 41 páginas del datasheet una descripción completa del componente con las funciones de cada pino detalladas.
Aplicaciones
Para las aplicaciones una serie de procedimientos y fórmulas se dan en el caso de ayudar al proyectista.
En la figura 3 tenemos entonces un controlador de ADC diferencial con tensión de entrada y ganancia unitaria.

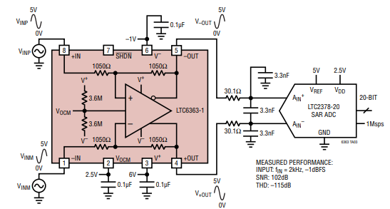
La figura 4 muestra un controlador diferencial con ganancia 1.

En la figura 5 tenemos un controlador de línea con ganancia 2.

La figura 6 muestra la aplicación del LTC6363 en un filtro paso bajas con una entrada de 10 Vpp que excita un ADC SAR.

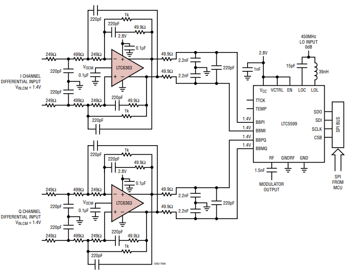
Una aplicación más compleja es la mostrada en la figura 7 en la que tenemos un amplificador y filtro de baja potencia para señales I y Q y un modulador.

En el datasheet de Linear se pueden obtener más circuitos y toda la información adicional que el diseñador para desarrollar una aplicación con esta familia de componentes.



