Texas Instruments presentó el datasheet de este componente en agosto de 2017, con una revisión en julio de 2018. Se trata de un amplificador operacional de potencia a 900 MHz con 500 mA de salida. En este artículo trataremos de este componente detallando algunas características y aplicaciones.
La información de este artículo se obtuvo de su datasheet a la que se puede acceder en: http://www.ti.com/lit/ds/symlink/ths3491.pdf. Este componente también se puede adquirir en Mouser Electronics a través del enlace https://www.mouser.com/new/Texas-Instruments/ti-ths3491-amplifier/.
El THS3491 tiene un rango pasante de 900 MHz para una salida de 2 V con 5 V de alimentación y 320 MHz con 10 Vpp de salida.
La corriente de salida lineal es de +/- 450 mA (tip) y su banda de tensiones de alimentación simple va de 14 V a 32 V.
El THS3491 está indicado para aplicaciones de alta tensión, como generadores de formas de onda, generadores de estándar para pruebas de LCD, controladores, drivers de Power FET y controladores de cargas capacitivas.
Las aplicaciones incluyen señales de hasta 100 MHz en cargas de 100 ohms con una ganancia de 5 V/V típica.
En la figura 1 tenemos la envoltura y los pines de este componente.

En el datasheet se pueden acceder en forma de tabla las funciones de los pines, así como los máximos absolutos y las condiciones recomendadas de operación.
También se dan varias curvas de rendimiento y la descripción detallada de su funcionamiento.
El diagrama de bloques funcionales se da en la figura 2.

Aplicaciones
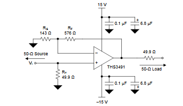
Comenzamos por dar en la figura 3 la aplicación básica de un amplificador de banda ancha no inversor con ganancia de 5 V/V. Observe el uso de una fuente simétrica y la carga de 50 ohms.

En la figura 4 tenemos la configuración inversora equivalente con las mismas características de la anterior.

Para la operación con fuentes simples tenemos los dos circuitos mostrados en la figura abaixo. El rango de tensiones de entrada puede quedar entre 14 y 32 Volts.

Tenemos en la figura 5 una aplicación para excitar cargas capacitivas usando fuente simétrica.

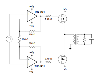
Una aplicación interesante se muestra en la figura 6 en la que tenemos la excitación de MOSFETs de potencia en un circuito de alta potencia. La fuente para los dos operacionales debe ser simétrica.

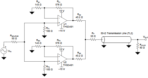
Completamos con una aplicación en la que tenemos un compartimiento de cargas en la excitación. El circuito y dado en la figura abaixo.

En el datasheet se pueden obtener otros circuitos de aplicación importante que pueden interesar a los proyectistas que necesitan un amplificador operacional de alta potencia capaz de operar en frecuencias elevadas.



