LMZM23600 Módulos de potencia DC DC de 36 V de Texas Instruments
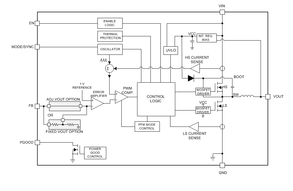
A Texas Instruments disponibiliza através da Mouser Electronics o LMZM23600, um módulo de potência DC-DC de 36 V com corrente de saída de 0,5 A. Trata-se de um modulo step-down com tensões de entrada de 4 a 36 V e duas tensões fixas de saída de 5 V ou 3,3 V.




