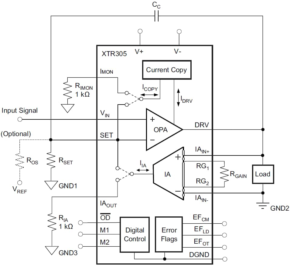
XTR305 Driver analógico con salida de corriente y tensión de Texas Instruments
El circuito integrado XTR306 de Texas Instruments, suministrado por Mouser Electronics, consiste en una solución completa de controladores para aplicaciones industriales y de control de procesos sensibles al curso. Ninguna resistencia externa es necesaria y la corriente de salida es de +/- 20 mA. La tensión de alimentación es de 40 V.




