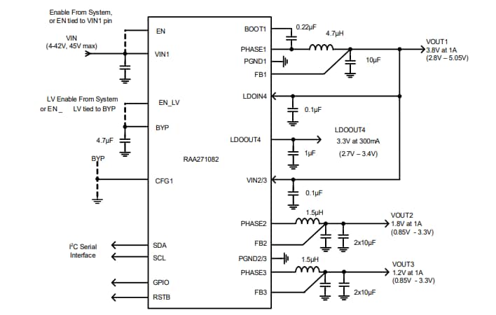
Los PMIC automotrices RAA271082 de Renesas Electronics son circuitos integrados de potencia multiriel adaptables que incluyen un regulador reductor síncrono de alto voltaje primario, dos reguladores reductores síncronos de bajo voltaje secundarios y un regulador LDO. El RAA271082 proporciona cuatro monitores de sobrevoltaje y subvoltaje, comunicaciones I2C, un pin de E/S de propósito general y un indicador de falla/salida de restablecimiento dedicado. Los PMIC automotrices Renesas RAA271082 demuestran el proceso de desarrollo ASIL-D ISO-26262 y están diseñados para cumplir con las métricas de dispositivos ASIL-B. El RAA271082 incorpora una segunda referencia de rango de banda para los monitores OV/UV, autocomprobación integrada en el encendido, monitoreo OV/UV independiente y verificación continua de errores CRC en el registro interno y las comunicaciones I2C.




