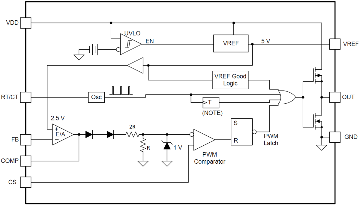
UCC28C4x Q1 Controladores PWM en modo corriente de Texas Instruments
Disponibles en Mouser Electronics estos controladores tienen versiones BiCMOS compatibles con controladores del mismo tipo. La frecuencia de funcionamiento es de 1 MHz. La corriente de standby es de 50 uA y las salidas son ra-a-rail.




