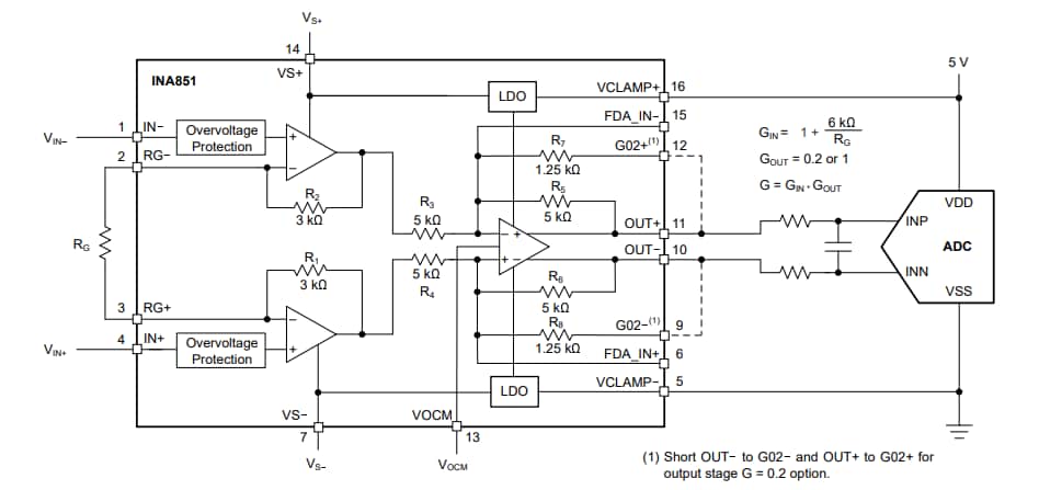
Los amplificadores de instrumentación totalmente diferenciales INA851 de Texas Instruments son amplificadores de instrumentación de alta precisión con salidas totalmente diferenciales. El INA851 está optimizado para impulsar entradas de convertidores analógicos a digitales (ADC) modernos de alto rendimiento con entradas totalmente diferenciales. Los amplificadores proporcionan una amplia gama de potencia simple o dual. La ganancia de la etapa de salida del dispositivo se puede establecer en 0,2 o 1 por cortocircuito o flotación de dos pinos. Una única resistencia externa establece cualquier ganancia de etapa de entrada de 1 a 10.000.




