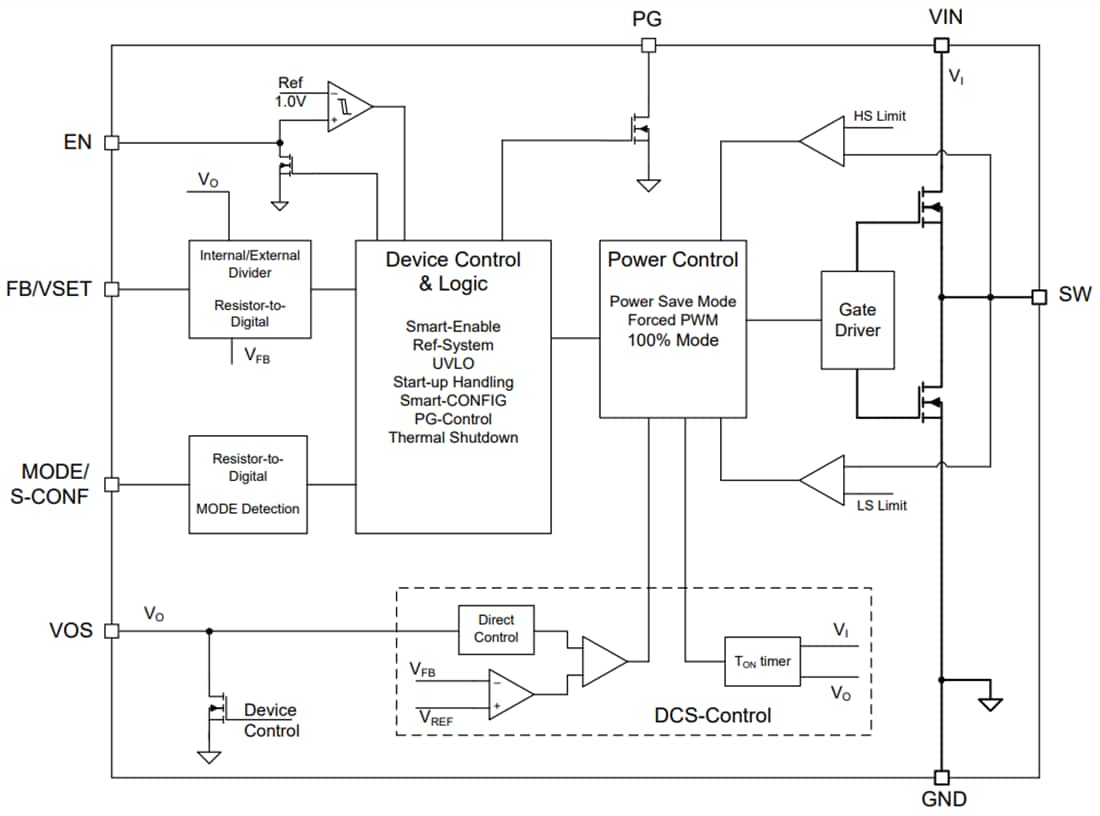
Los convertidores reductores de coeficiente intelectual bajo TPS629203/TPS629203-Q1 de Texas Instruments son convertidores reductores de CC-CC síncronos altamente eficientes, pequeños, altamente flexibles y fáciles de usar. Un amplio rango de tensión de entrada de 3 V a 17 V admite varios sistemas alimentados por rieles de alimentación de 12 V, 5 V o 3,3 V, baterías de iones de litio de una o varias celdas. El TPS629203/TPS629203-Q1 se puede configurar para funcionar a 2,5 MHz o 1 MHz en un modo PWM forzado o un modo de frecuencia variable (PFM automático). En el modo PFM automático, el dispositivo cambia automáticamente al modo de ahorro de energía con cargas ligeras para mantener una alta eficiencia. La baja corriente de reposo típica de 4 µA proporciona una alta eficiencia incluso para las cargas más pequeñas.




