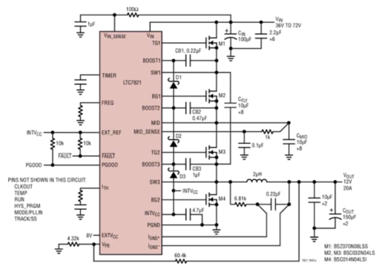
Linear Technology / Analog Devices está en disposición a través de Mouser Electronics el LTC7821 que consiste en un controlador híbrido step down para convertidores DC-DC capaz de operar con tensiones de 10 V a 72 V de tensión de entrada y salida de 0,9 a 33, 6 V. El componente posee un potente MOSFET de canal N con 1 ohm de resistencia de conducción maximizando la eficiencia.




