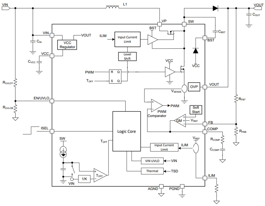
Texas Instruments TPS61376 4.5A Boost Converter es un convertidor elevador no síncrono de alta tensión con límite de corriente de entrada promedio y funciones de desconexión de carga real. El umbral de límite de corriente de entrada promedio se puede programar a través del pino ILIM de 0.1A a 3.0A. El FET de aislamiento entre los pines VP y SW cortará completamente la ruta entre la entrada y la salida cuando el dispositivo esté deshabilitado. El TPS61376 tiene un amplio rango de tensión de entrada de 2,9 V a 23 V y la tensión de salida cubre hasta 25 V.




