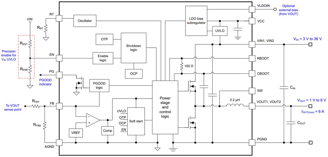
El módulo de potencia Buck de 6A TLVM13660 de Texas Instruments es una solución de CC/CC de 36 V y 6 A altamente integrada que combina MOSFET de potencia, un inductor blindado y componentes pasivos en una carcasa Enhanced HotRod™ QFN. El módulo tiene pines VIN y VOUT ubicados en las esquinas del paquete para una ubicación óptima de los capacitores de entrada y salida. Cuatro almohadillas térmicas más grandes debajo del módulo permiten un diseño simple y un fácil manejo en la fabricación.




