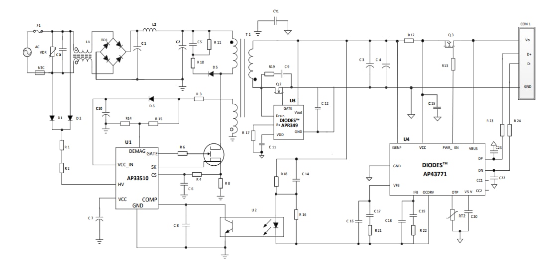
El controlador GAN Flyback cuasi-resonante AP33510 de Diodes Incorporated está especialmente diseñado para fuentes de alimentación flyback fuera de línea que requieren baja potencia de reserva, alta densidad de potencia y protección integral. El dispositivo funciona en modo QR a plena carga, lo que permite que se produzcan eventos de conmutación en el valle de drenaje-fuente, lo que minimiza la pérdida de conmutación. El AP33510 tiene una frecuencia de conmutación limitada internamente de 150 kHz como máximo. El dispositivo garantiza una conmutación de valle estable y evita el ruido audible del transformador causado por los saltos de frecuencia a través de una técnica patentada de bloqueo dentro del valle.




