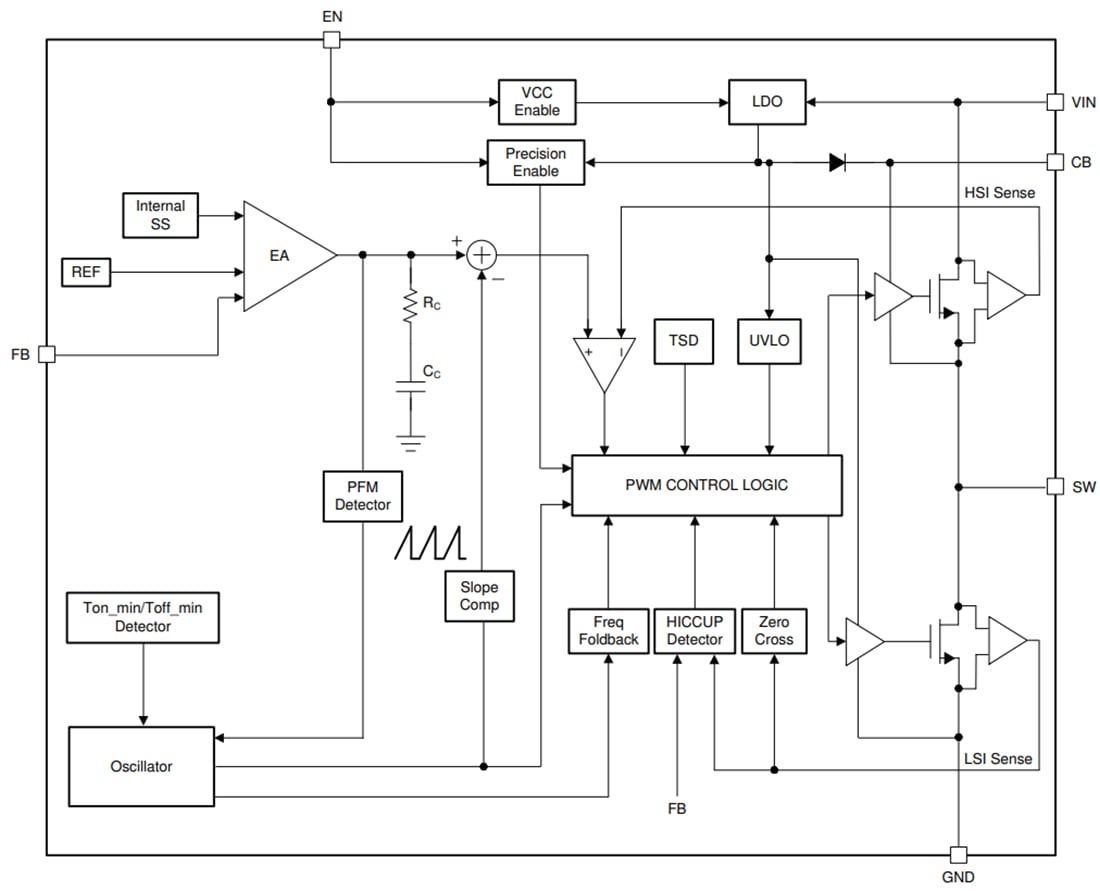
El convertidor de potencia LMR51420 SIMPLE SWITCHER® de Texas Instruments es un convertidor reductor síncrono VIN grande y fácil de usar capaz de impulsar una corriente de carga de hasta 2A. El LMR51420 de Texas Instruments es adecuado para muchas aplicaciones industriales para acondicionar la energía de una fuente no regulada con su amplio rango de entrada de 4,5 V a 36 V.




