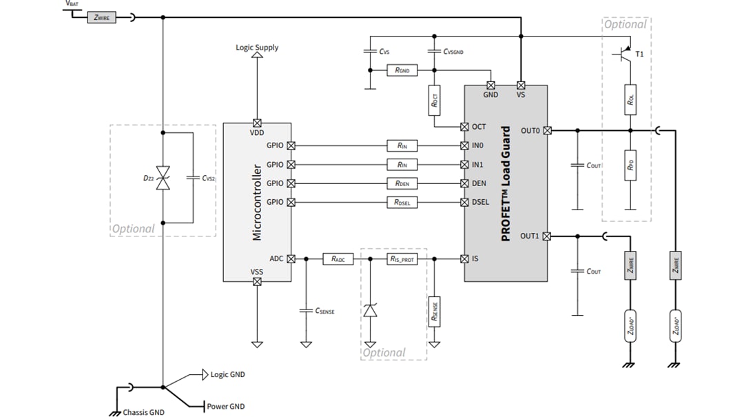
El Load Guard BTG7090-2EPL PROFET™ de Infineon Technologies es un interruptor inteligente de alto voltaje que proporciona funciones de protección mejoradas y capacidades de diagnóstico. El BTG7090-2EPL está equipado con limitaciones de sobrecorriente ajustables para brindar una alta confiabilidad en la protección del sistema. Esta función garantiza que las trazas, los conectores y las cargas de la placa de circuito impreso estén protegidos en caso de cortocircuito a tierra. El BTG7090-2EPL también tiene un modo de conmutación de carga capacitiva implementado para cargar grandes cargas capacitivas y reducir los picos de corriente al activar los condensadores. Con estas características, el dispositivo cumple con diferentes casos de uso para la distribución inteligente de energía, incluida la protección de energía de carga, protección de cables y protección de fuente de alimentación.




