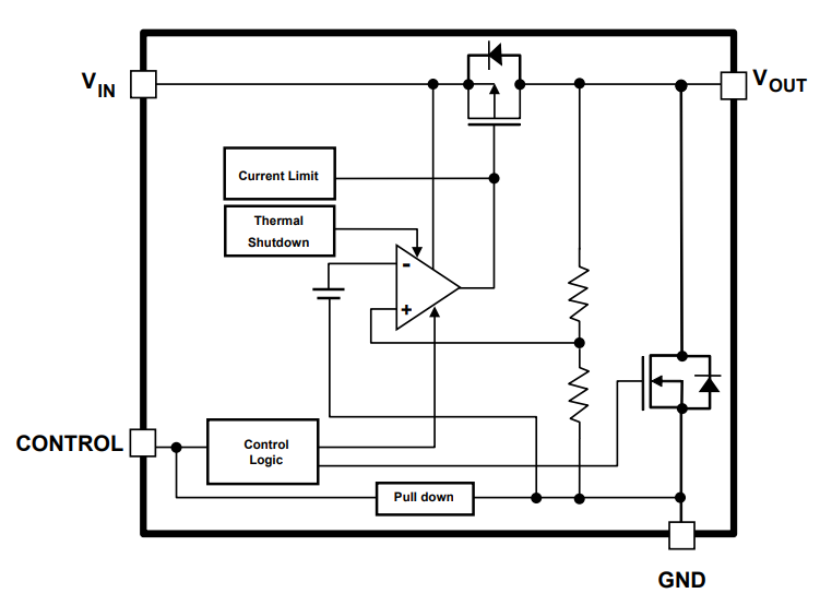
Los reguladores de baja caída Toshiba TCR3UM 300mA son reguladores de tensión de salida única CMOS de uso general con una entrada de control de encendido/apagado. El TCR3UM presenta una corriente de polarización de reposo ultrabaja y una caída de tensión baja. Los LDO admiten tensiones de salida fijas entre 0,8 V y 5,0 V y pueden conducir hasta 300 mA. Además, los dispositivos brindan protección contra sobrecorriente, función de apagado térmico y descarga automática. Los reguladores de baja caída TCR3UM de 300 mA de Toshiba especifican una caída de tensión baja de 196 mV (salida de 3,3 V, IOUT = 300 mA).




