Diodes Incorporated presentó recientemente un controlador PWM de alto rendimiento en modo green para aplicaciones de control en modo corriente. Este componente está indicado para aplicaciones en fuentes conmutadas, convertidores, adaptadores y cargadores. En este artículo aparecen algunas características importantes de este componente.
El AP3108L de Diodes Incorporated fue lanzado a principios de 2017 y se puede adquirir en Mouser Electronics a través del enlace http://www.mouser.com/ProductDetail/Diodes-Incorporated/AP3108LGSTR-G1/?qs=HXFqYaX1Q2xd%2fG%252bfMbeqjQ%3d%3d .
Se puede acceder al datasheet completo en: http://www.mouser.com/ds/2/115/AP3108L-1129335.pdf.
El AP3108L consiste en un controlador en modo de corriente que se indica para aplicaciones en fuentes de tipo off-line que requieren un consumo ultra bajo en la condición de standby además de características de protección.
La frecuencia máxima de conmutación del AP3108L es de 65 kHz, pudiendo ser modulada a través del Green Mode. Con ello, la frecuencia puede caer a cortarse en 22 kHz para evitar ruido audible.
En la figura 1 tenemos la envoltura de este componente.

Internamente el dispositivo posee un LDO (regulador con baja caída de tensión) para poder regular un amplio rango de tensiones continuas.
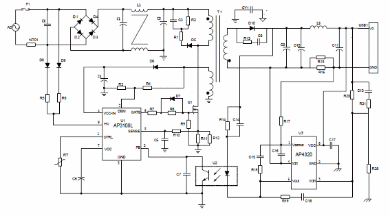
En la figura 2 tenemos un circuito típico de aplicación.

La información completa sobre el funcionamiento de este circuito y del AP3108L se puede obtener con detalles en el datasheet que se encuentra en el enlace indicado.



