Para aplicaciones como termostatos, control de ambiente, línea blanca, impresoras y equipos médicos, Texas Instruments presentó recientemente su sensor digital de humedad HDC1050. En este artículo un poco más de este sensor y cómo se puede utilizar.
El nuevo sensor HDC1060 de bajo consumo de Texas Instruments tiene una precisión de +/- 3% y una precisión de temperatura de +/- 0,2º C con una resolución de 14 bits.


El sensor tiene una corriente de consumo de sólo 100 nA en el modo de reposo y una corriente media de 710 nA con un muestreo por segundo en medidas de 11 bits.
El rango de tensiones de alimentación va de 2,7 V a 5 V y tiene una interfaz I2C.

En el sitio web de Mouser Electronics ( http://es.mouser.com/new/Texas-Instruments/ti-hdc1050-sensor/ ) se pueden acceder a varios diseños de referencia utilizando este sensor, como un sensor de humedad y temperatura con batería con autonomía de 10 años, un control de luz de fondo, etc.
El sensor de humedad y también el sensor de temperatura que consta en este sensor vienen calibrados de fábrica.
Los desarrolladores que deseen crear sus productos basados ??en este sensor pueden contar con un kit de evaluación, el HDC1050EVM también está disponible en la misma página indicada por encima de la Mouser Electronics.
El kit de evaluación utiliza una interfaz USB para controlar y transferir datos en el puerto USB de cualquier PC.
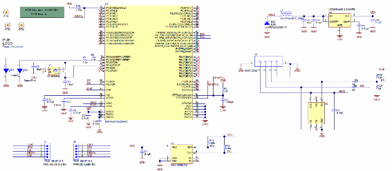
La tarjeta de evaluación se basa en un microcontrolador MSP430F5528 que funciona como puente entre el USB del PC y la interfaz I2C del HDC1050.
La placa cuenta además con la característica de poder destacar el sensor para desarrollo del prototipo y operación remota.
El diagrama esquemático de la placa se muestra en la figura siguiente.

Más información puede obtenerse en la documentación técnica completa en: http://www.ti.com/lit/ug/snau181a/snau181a.pdf
El enlace para comprar en Mouser Electronics es: http://es.mouser.com/new/Texas-Instruments/ti-hdc1050-sensor/



