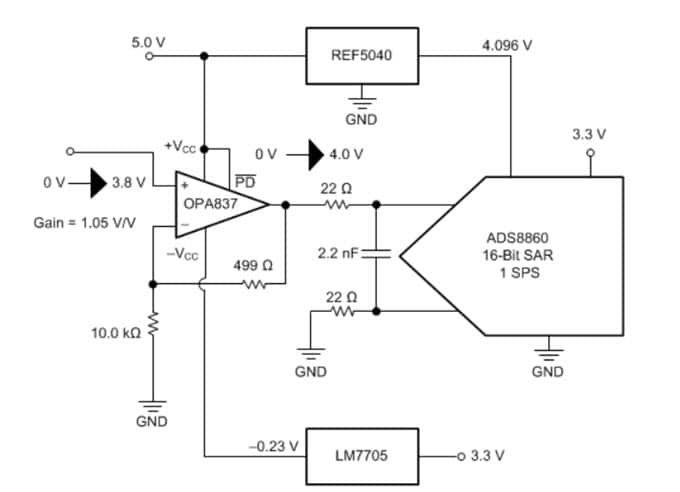
OPA837 Amplificadores Operacionales con Feedback de Tensión de Texas Instruments
Disponible a través de Mouser Electronics, este amplificador operacional tiene una banda pasante de 105 MHz y una ganancia de 1 V / V con una fuente de 5 V con 600 uA.

----------------



