BQ2407x Cargador Li Ion USB de 1,5 A Texas
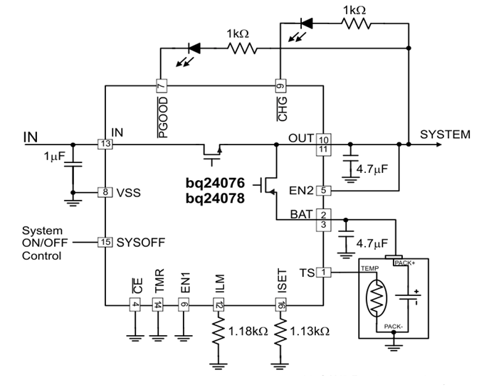
Los cargadores de batería Li-Ion BQ2407x USB de 1,5 A de Texas Instruments se pueden adquirir en Mouser Electronics y se indican para aplicaciones en smart además de adaptadores no regulados.

----------------



