----------------
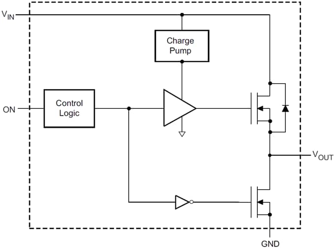
Disponible en Mouser Electronics esta llave tiene resistencias de conducción típicas de 4,7 mOhms con 1,8 V y puede controlar corrientes hasta 4 A. El rango de tensiones de entrada va de 0,6 V a 3,6 V encontrando aplicaciones en PC industriales, portátiles, telecomunicaciones, almacenamiento de datos, etc. El producto cuenta con tarjeta de evaluación.

----------------



