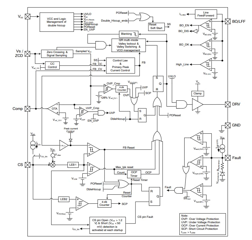
Los onsemi NCV1362 son controladores flyback automotrices del lado primario cuasi-resonantes altamente integrados diseñados para controlar fuentes de alimentación fuera de línea resistentes y de alto rendimiento. Usando un nuevo método, el NCV1362 guarda el circuito de retroalimentación secundario para voltaje constante y regulación de corriente constante. Este método y característica permite una excelente regulación de línea y carga sin optoacoplador tradicional y referencia de tensión TL431. Los controladores Flyback del lado primario automotriz Onsemi NCV1362 brindan una operación de alta eficiencia en el modo de control de modo de corriente pico cuasi-resonante de bloqueo de valle a alta carga. Cuando la potencia en el lado secundario comienza a disminuir, el NCV1362 ajusta automáticamente el ciclo de trabajo, luego, con una carga más baja, el controlador entra en modulación de frecuencia de pulso a una corriente máxima fija con detección de conmutación valle. Esta técnica mantiene la regulación de salida dentro de una pequeña carga ficticia. Bloquear el valle en los primeros cuatro valles evita la operación de salto de valle y luego un cambio de valle con cargas más bajas implementa una alta eficiencia.




