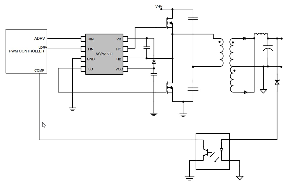
El controlador de puerta de lado bajo onsemi NCP51100A es un controlador de lado alto y bajo de 700 V con capacidad de unidad de disipador de corriente de 3,5 A y 3 A. El NCP51530 ofrece retardo de propagación, baja corriente de reposo y baja corriente de conmutación a altas frecuencias de funcionamiento. Este dispositivo está hecho a medida para fuentes de alimentación altamente eficientes que operan a altas frecuencias. El dispositivo se ofrece en dos versiones, NCP51530A o NCP51530B. NCP51530A tiene un retardo de propagación típico de 60 ns, mientras que NCP51530B tiene un retardo de propagación típico de 25 ns. NCP51530 viene en paquetes SOIC8 y DFN10.




