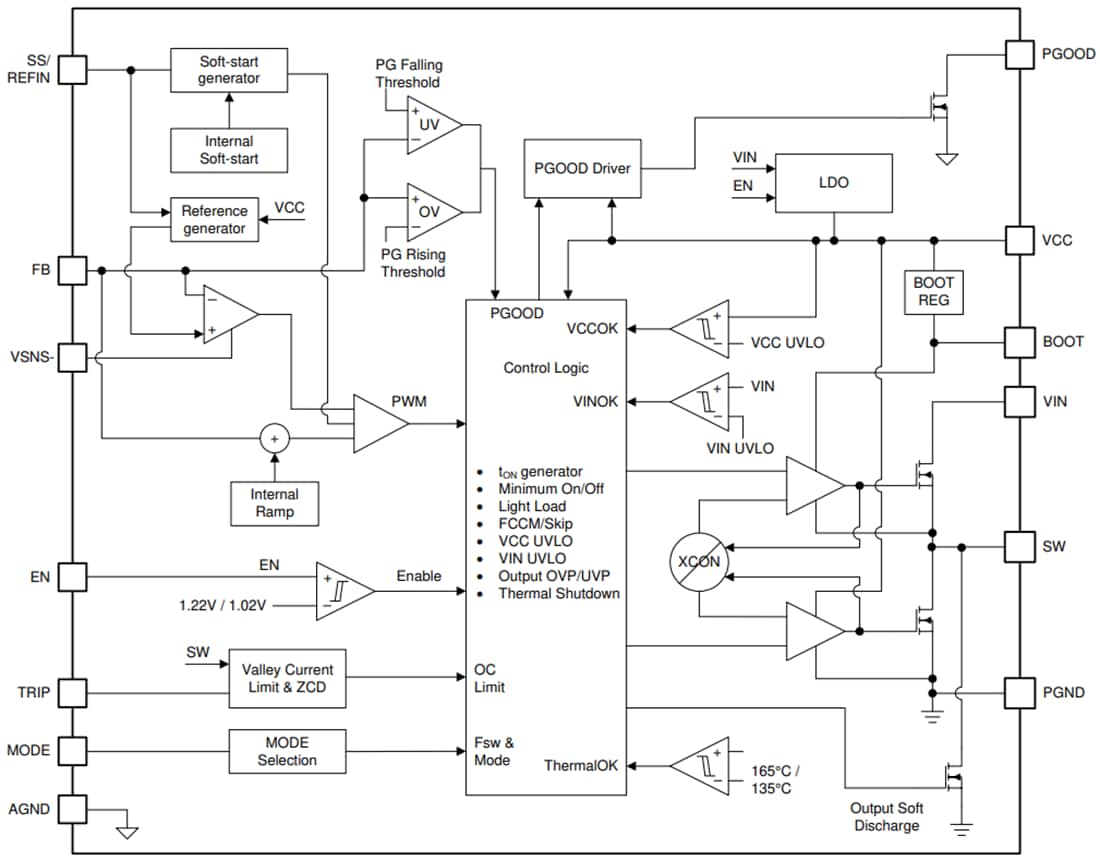
Texas Instruments distribuye a través de Mouser el convertidor reductor TPS548B27 20A, un convertidor síncrono pequeño y de alta eficiencia con un modo de control D-CAP3 adaptable al tiempo. Como no se requiere compensación externa, el dispositivo es fácil de usar y requiere pocos componentes externos. El dispositivo es adecuado para aplicaciones de centros de datos con limitaciones de espacio. El dispositivo TPS548B27 tiene detección remota diferencial, MOSFET de alto rendimiento integrados y una referencia precisa de ± 1%, 0,6 V en todo el rango de temperatura de funcionamiento de la unión. El dispositivo presenta una respuesta transitoria de carga rápida, regulación precisa de carga / línea, modo de salto o operación FCCM y arranque suave programable. El Texas Instruments TPS548B27 es un dispositivo sin plomo. Es totalmente compatible con RoHS sin exenciones.




