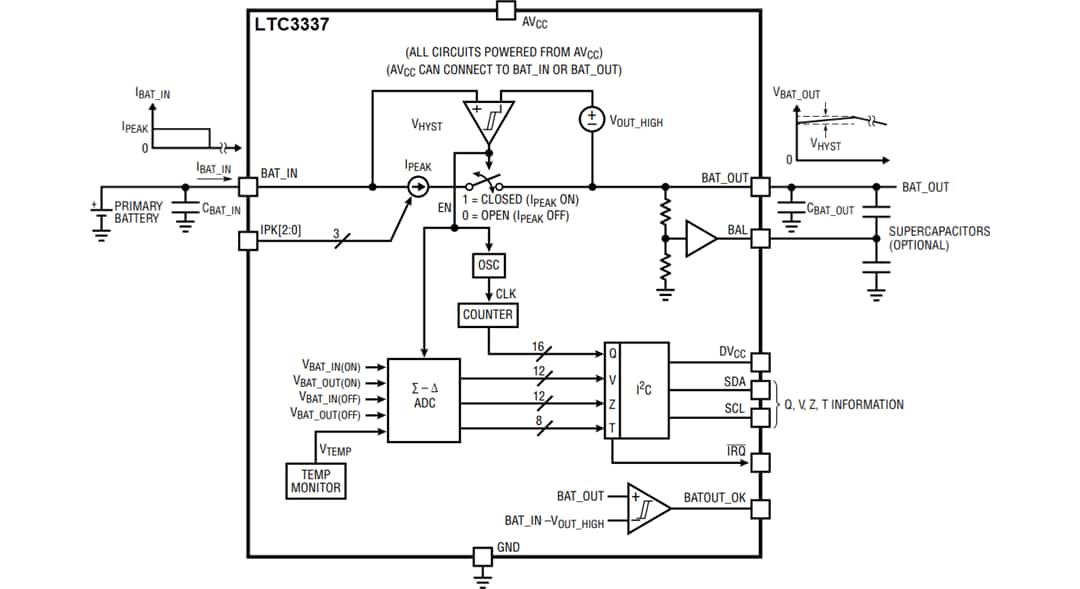
El Analog Devices Inc. LTC3337 es un monitor de estado de salud de la batería primaria (SOH) que proporciona lecturas precisas en tiempo real de la descarga, la tensión, la impedancia y la temperatura de la celda de la batería. El LTC3337 está diseñado para colocarse en serie con una batería primaria con una caída de tensión en serie mínima asociada. Este dispositivo integra un contador de coulomb de rango dinámico infinito que registra todas las descargas acumuladas de la batería y las almacena en un registro interno accesible a través de una interfaz I2C. Un límite de alarma de descarga basado en este estado de carga (SOC) es programable. Cuando se alcanza, se genera una interrupción en el pin IRQ. La precisión del contador de Coulomb es constante incluso sin carga.




