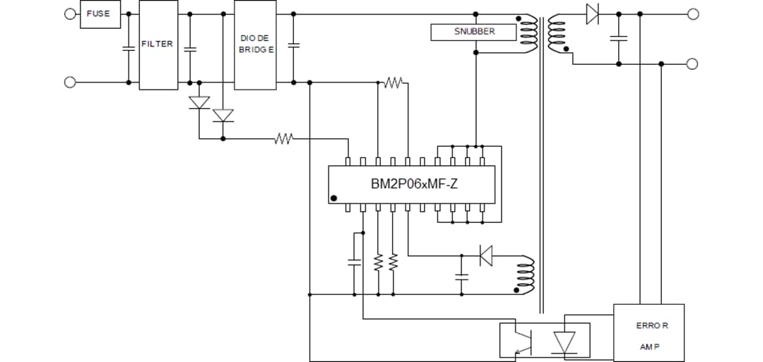
Os conversores DC-DC ROHM Semiconductor BM2P06xMF-Z PWM (modulação por largura de pulso) fornecem um sistema ideal para aplicações que incluem uma tomada elétrica. Anunciados pela Mouser Electronics, esses dispositivos podem ser usados em fontes de alimentação isoladas e permitem projetos simples de conversores elétricos de baixo consumo de energia. Os conversores DC-DC BM2P06xMF-Z proporcionam um alto grau de flexibilidade no design da fonte de alimentação, integrando um MOSFET de comutação 650V e um resistor de detecção de corrente externo. Os conversores ROHM Semiconductor BM2P06xMF-Z PWM DC-DC são oferecidos em um invólucro SOP-20A de 12,8 mm x 10,3 mm com uma faixa de temperatura operacional de -40 °C a + 105 °C.




