
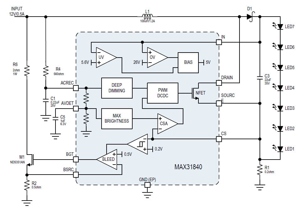
Disponible en Mouser Electronics el MAX31840 de Maxim es un controlador con funciones de dimmer para aplicaciones de iluminación de 12 V. El dispositivo integra diversas funciones como dimmer, control de brillo automático, etc. La potencia es de 35 W.



