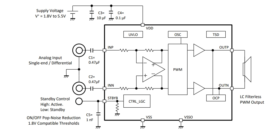
NJR (New Japan Radio). El amplificador sin filtro de clase D NJU8759A es un amplificador de entrada de señal analógica mono que funciona con una única fuente de alimentación de 1,8 V y una corriente de espera máxima de 1μA. El NJU8759A es ideal para pequeños dispositivos portátiles y dispositivos de audio portátiles. El amplificador NJU8759A NJR sin filtro de clase D ofrece un funcionamiento de clase D con una alta capacidad de salida de 1,7 W (carga de 8 Ω) y salida de 3,0 W (carga de 4 Ω). La configuración de salida BTL puede reducir el condensador de acoplamiento y la arquitectura sin filtro de salida LC reduce las partes externas y el tamaño de la PCB. El NJU8759A está disponible en un paquete de nivel de oblea de 8 pines HSOP8 de 1,45 mm x 1,45 mm con almohadillas expuestas para disipar el calor.




