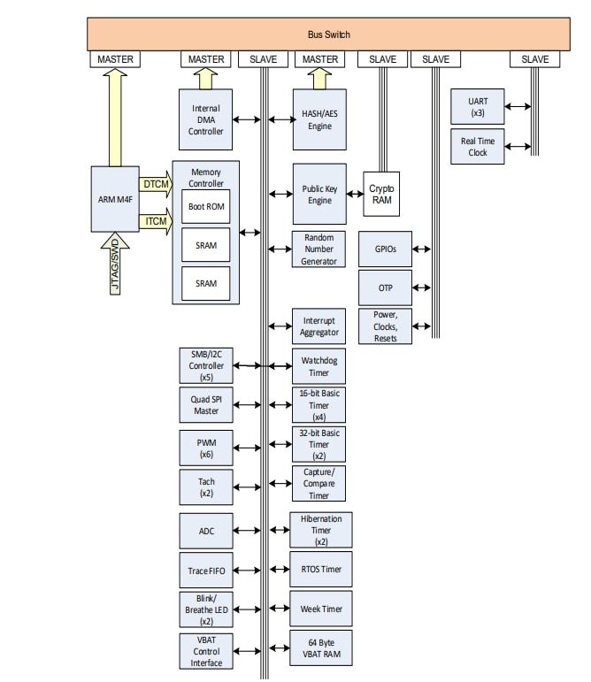
El controlador integrado criptográfico CEC1712 de Microchip Technology es un controlador integrado de baja potencia diseñado con un sólido soporte criptográfico. El CEC1712 cuenta con una arquitectura de controlador de E / S de señal mixta altamente configurable y avanzada y contiene un núcleo de procesador ARM® CortexM4 de 32 bits con memoria estrechamente acoplada para una ejecución de código y acceso a datos óptimos. Integrado en el diseño del CEC1712 hay una ROM interna que se utiliza para almacenar la secuencia de inicio / inicio y las API disponibles durante el tiempo de ejecución.




