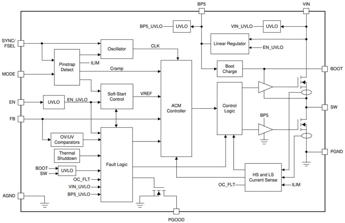
El convertidor síncrono reductor TPS543820 SWIFT ™ de Texas Instruments es un convertidor síncrono de 18 V y 8 A de alta eficiencia que emplea un control de modo de corriente fija avanzado con compensación interna. Puede proporcionar una alta eficiencia cuando funciona a una frecuencia de conmutación de hasta 2,2 MHz. El Texas Instruments TPS543820 se encuentra en una pequeña carcasa VQFN HotRod ™ de 2,5 mm x 3 mm que, cuando se combina con una alta eficiencia a alta frecuencia, lo hace ideal para proyectos que requieren un tamaño de solución pequeño. El controlador de frecuencia fija puede operar de 500 kHz a 2.2 MHz y puede sincronizarse con un reloj externo usando el pin SYNC. Control de modo de corriente avanzado (ACM) con frecuencia fija y compensación interna.




