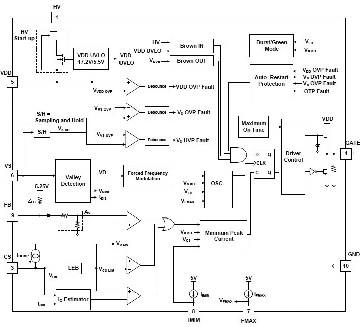
Septiembre de 2016 - Se puede obtener de Mouser Electronics los circuitos integrados los FAN602 que consisten en controladores PWM cuasi-resonante de Fairchild. Los dispositivos están indicados en aplicaciones de control de alta eficiencia.
Clique aquí para ver las hojas de datos




