Texas Instruments TLV904x Amplificadores operacionales de micropotencia
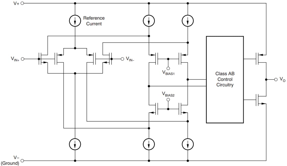
Disponibles en Mouser Electronics, estos amplificadores tienen sufijos de acuerdo con la cantidad de unidades por caja. El dispositivo puede funcionar con tensiones de 1,2 a 5,5 V, siendo adecuado para aplicaciones portátiles, portátiles, auriculares, transmisores de presión, etc.




