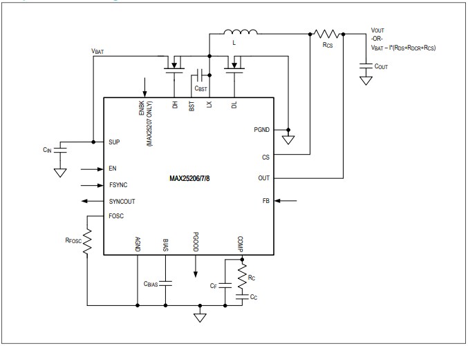
Maxim Controladores Buck automotrices
Mouser Electronics ofrece una amplia gama de convertidores Buck de Maxim. Los tipos de esta línea operan a 2.2 MHz y voltajes de entrada de 3.3 a 60 V. Los voltajes de salida son fijos en 5.0 o 3.3 V o ajustables de 0.7 a 20 V.



