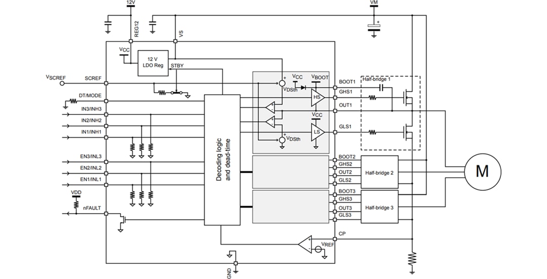
STDRIVE101 STMicroelectronics Half Bridge Triple Driver
Disponible en Mouser Electronics, este controlador es adecuado para controlar motores trifásicos sin escobillas. El rango de tensión de operación es de 3.3 a 5.0 V y la corriente máxima es de 600 mA, tanto de drenaje como de suministro.




