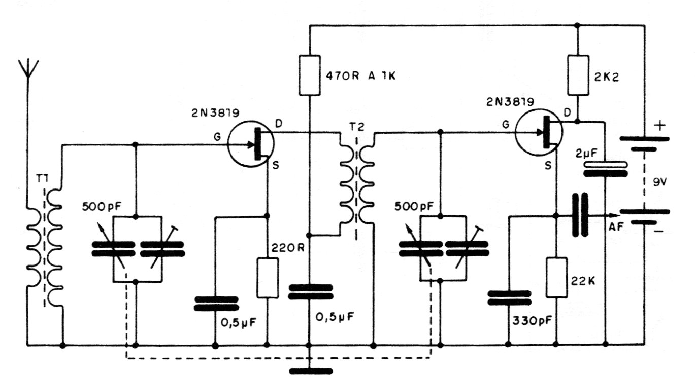
Este circuito conectado a la entrada de un buen amplificador, con bobinas apropiadas puede sintonizar con excelente rendimiento estaciones de onda medias y cortas. Los detalles de las bobinas se dan en los circuitos anteriores, pero el lector puede hacer experimentos en el sentido de obtener el mayor rendimiento. Los FETs pueden ser los BF245 o MPF102.




