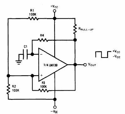
La frecuencia de este circuito que utiliza uno de los comparadores del LM139, depende de C1. El circuito utiliza una fuente simétrica que determina la amplitud de la señal de salida. El circuito es del Linear Applications Hanbook de National Semiconductor.




