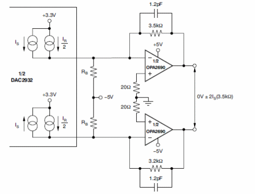
Este circuito se encuentra en una documentación técnica de Texas Instruments. En él tenemos un ejemplo de utilización del amplificador operacional OPA2690 en una interfaz de DAC. La alimentación debe ser hecha con una fuente simétrica y más información se puede encontrar en la documentación de la propia Texas Instruments.




