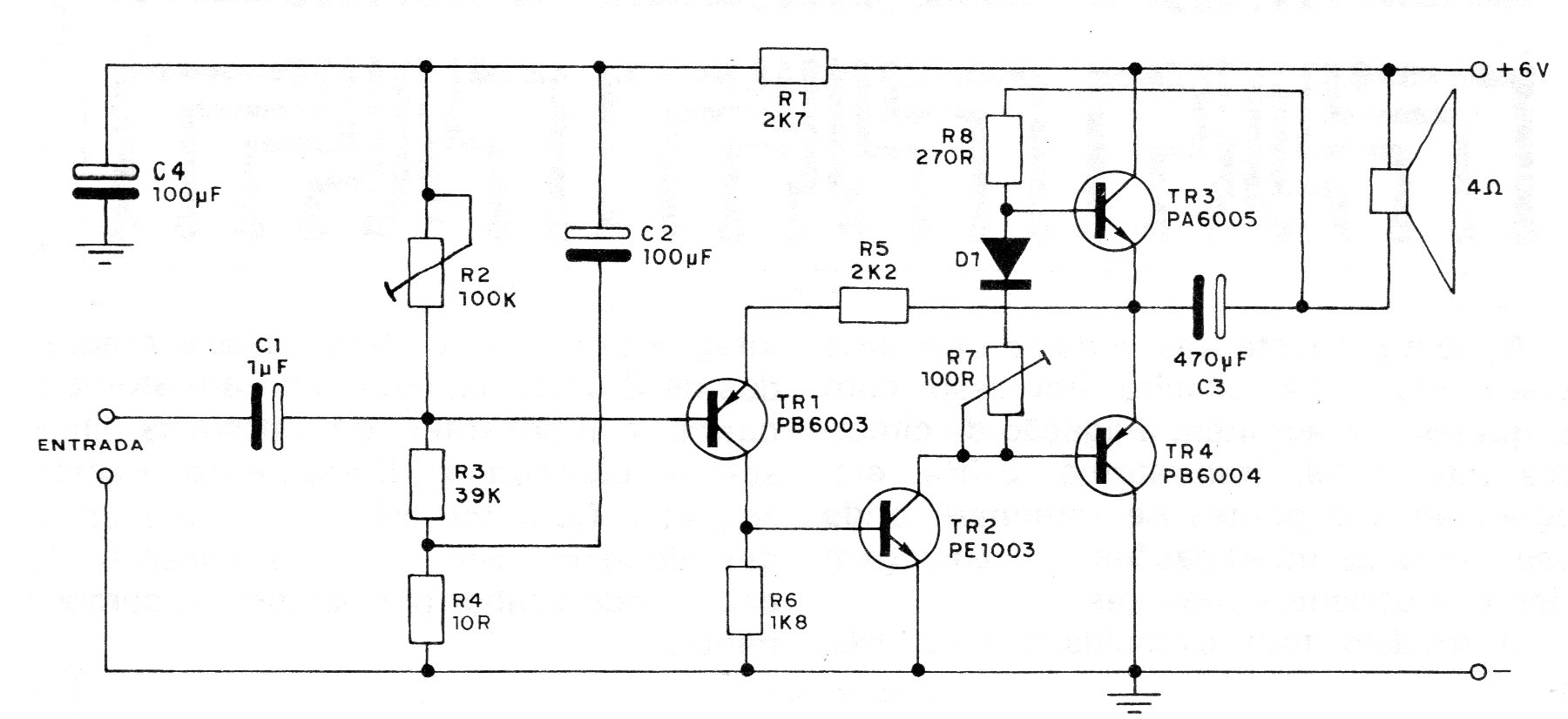
Este amplificador de buena calidad que encontramos en una documentación de 1982 tiene una configuración tradicional en salida complementaria. El circuito es alimentado por una tensión de 6 V que puede venir de pilas o batería. Los transistores originales de Philco de aquella época pueden ser sustituidos por los BD135 y BD136 dotados de pequeños radiadores de calor.




