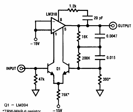
El LM318 no es un componente muy común actualmente. El circuito es sugerido por National Semiconductor en su Linear Applications Handbook de 1994.

El LM318 no es un componente muy común actualmente. El circuito es sugerido por National Semiconductor en su Linear Applications Handbook de 1994.
