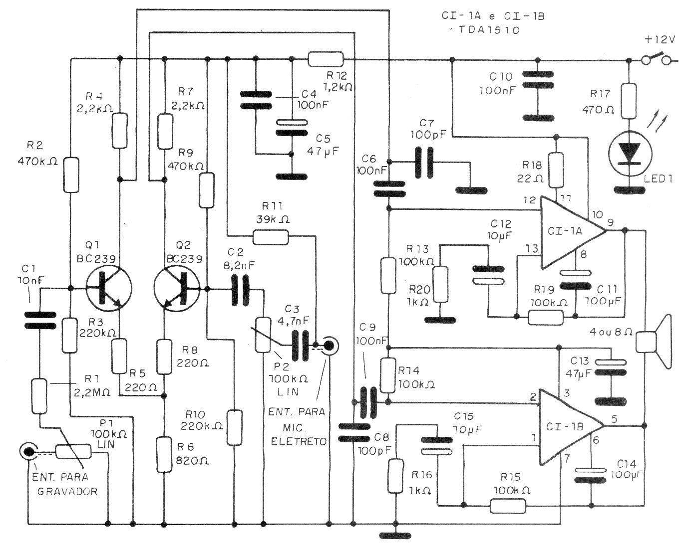
Este amplificador es de una documentación de 1993 basada en un circuito integrado de potencia TDA1510. El circuito integrado debe estar dotado de un excelente disipador de calor y el altavoz de calidad capaz de manejar la potencia del amplificador. El circuito tiene dos entradas con los niveles de señales controladas por separado. Un fusible de al menos 10 A debe usarse en serie con la alimentación.




