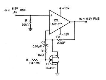
Esta configuración de amplificador operacional tiene la ganancia controlada por una tensión externa aplicada a un transistor de efecto de campo. El transistor puede ser el BF245 y el operacional puede ser el 741, incluso con otras tensiones de alimentación. La ganancia puede ser variada entre 1 y 100 según la tensión de entrada varía entre 0 y Vcc. El resistor de 220k (22k) se puede cambiar a otras bandas de ganancia.




