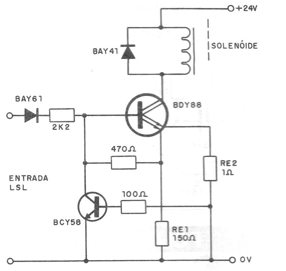
Este circuito, sugerido por Siemens, permite el accionamiento de solenoides de 24 V a partir de señales TTL LSL, siendo, por lo tanto, ideal para proyectos de interfaces o shields para controles de robots industriales o controles de procesos a partir de microcomputadoras. Como podemos ver, en la etapa de potencia se utiliza un Darlington Siemens BDY88, que controla la corriente principal del solenoide, que puede tener un máximo en torno de 1A a 24 V. El transistor BCY58 sirve de protección contra cortocircuito, limitando la corriente del solenoide a valores seguros. El solenoide debe tener una resistencia de bobina de 56 ohm y una reactancia de 56 ohmios. La disipación en la condición de cortocircuito es dada por:
P = 0,55 V / RE2 X VB
El resistor RE2 debe entonces determinarse para las condiciones óptimas de funcionamiento en cada caso. El diodo BAY61 puede ser sustituido por equivalentes y los resistores, con excepción de RE2, son de 1/8 W.




